分类列表
产品分类
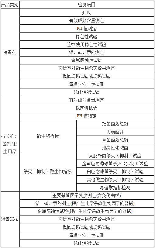
消毒产品检测
国家卫生计生委要求一类、第二类消毒产品首次上市前需要自行或者委托第三方进行卫生安全评价,评价合格的消毒产品方可上市销售。卫生安全评价项目包括:消毒剂检验项目、消毒器械检验项目、指示物检验项目、灭菌物品包装物检验项目、抗(抑)菌制剂检验项目。政府单位备案申报需要排队,周期太长,影响新品上市,为客户提供专业备案申报服务,强大技术支持加周期优势,为客户产品上市提供高效保障。